“虽然身在湖北,但每天都有学生党员来询问我的身体状况,还时不时用幽默风趣的交流方式来鼓励我,瞬间就没了紧张感。现在网课开始了,我老家的网络信号不是很好,她们不仅把笔记分享给我,还帮我下载上课视频和资料,虽然她们口中是小事,但是真的很暖心。”服装与服饰设计1811王凡说。
自疫情发生后,纺织服装学院党员之家迅速发起了新型肺炎疫情防控时期“壹诺两升”的活动。全体学生党员迅速响应,做出郑重承诺。一是党员承诺结对一个班级,指导结对班级开展疫情防控期间的信息排查与相关疫情防护知识的宣传工作;二是党员承诺结对1-2名重点疫情地区学生,了解结对学生的生活、心理、学习状态,并进行关怀帮扶。活动开展20多天来,学院76名学生党员主动承担,共结对26个班级和110名在湖北、温州、台州等重疫区学生,累计上报结对学生的身心健康以及学习、生活情况达1347次。

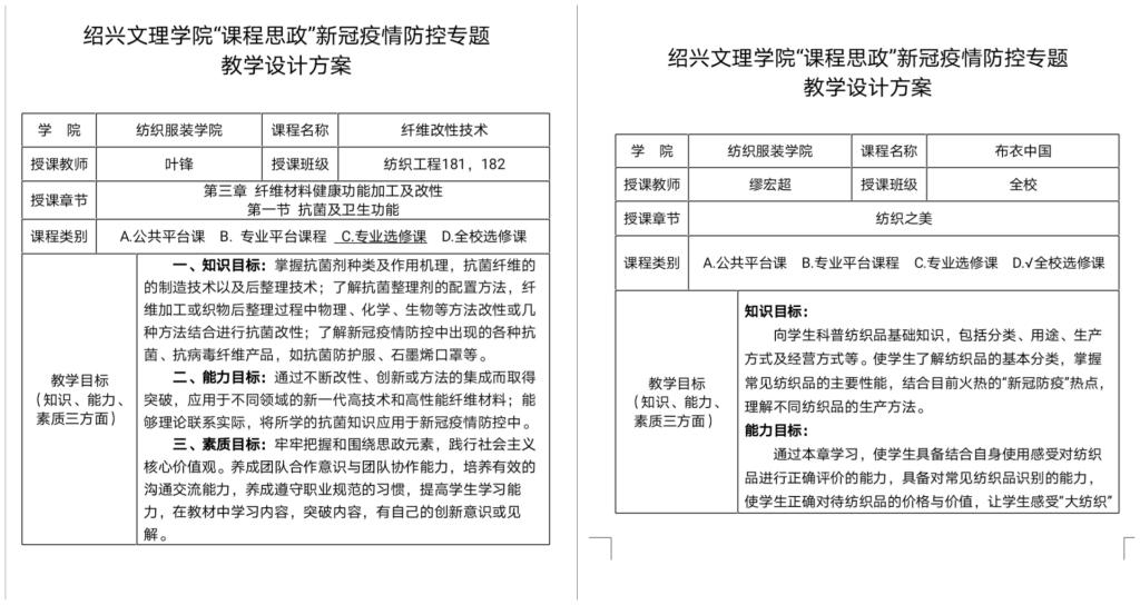
与此同时,学院教师党员也在积极践行自己的承诺。在积极开展网络教学,保障“停课不停教,停课不停学”的同时,党员教师不断创新线上教学模式,将“课程思政”融入教学,做到“停课不停育”。我院叶锋、缪宏超两位老师分别结合《纤维改性技术》和《布衣中国》的课程教学,引用新冠疫情防控中的典型案列,融入专业内容,在较短的时间内精心设计出教学方案。被学校选编作为“课程思政”新冠疫情防控专题教学设计示范方案,起到示范引领作用。

“壹诺两升”是纺织服装学院坚持开展8年的党建品牌活动,依托品牌载体,不断丰富拓展活动内涵。“壹诺”,表达了党员同志的一诺千金,也体现了党员服务的宗旨观念。
文字:李亚琪 编辑:王建娟